近日,由中国统计教育学会、教育部高等学校统计学类专业教学指导委员会、全国应用统计专业学位研究生教育指导委员会联合主办的2022年(第八届)全国大学生统计建模大赛北京赛区选拔已落下帷幕,此次大赛自3月开赛以来,全国共有460所院校,5760支队伍,1.73万人参赛。


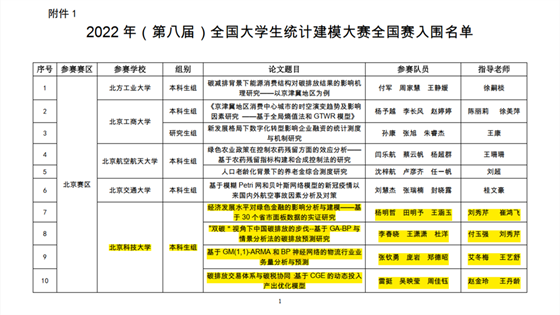
2022 年(第八届) 全国大学生统计建模大赛全国赛入围名单
今年是36365线路检测中心欢迎您统计系刘秀芹、付玉强组织统计系教师指导学生第三次参加全国大学生统计建模大赛,全校共有61队报名参赛,34队获奖,其中7队入围全国赛角逐全国一、二、三等奖(将自动获得北京市一等奖,本科生5队、研究生2队)、6队荣获北京赛区一等奖(本科生4队、研究生2队)、8队荣获北京赛区二等奖、13队荣获北京赛区三等奖。在这次北京赛区的比赛中,我校获奖总数和一等奖数量均为北京市第一、独占鳌头。

2022 年(第八届) 全国大学生统计建模大赛北京赛区获奖情况简表
本届大赛主题为“构建新发展格局的统计测度”,旨在大学生中倡导学习统计知识、应用统计技能的良好氛围,聚焦经济社会发展热点难点问题,提高大学生数据挖掘、数据分析、运用统计方法及计算机技术处理数据的能力,加强创新思维意识,助力推进统计现代化改革。